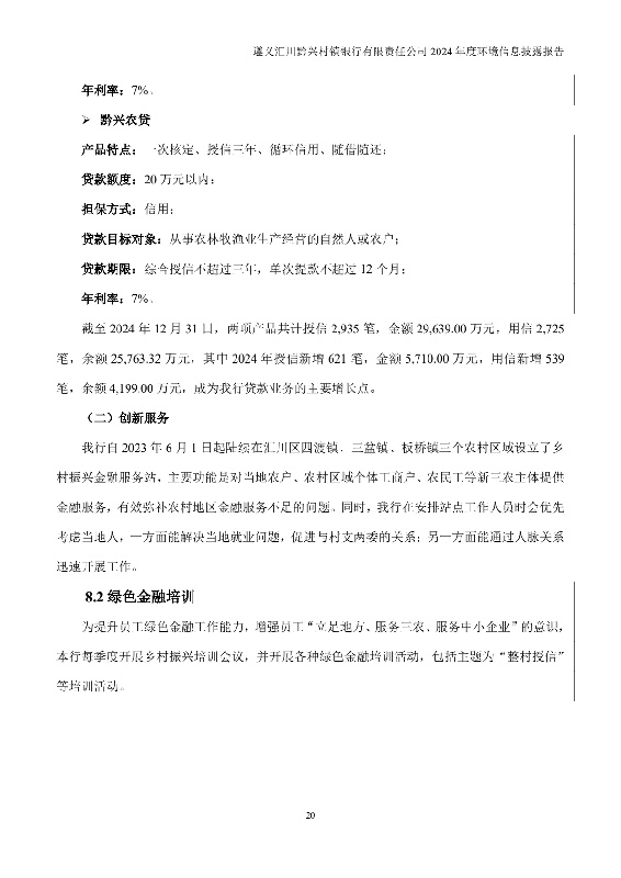
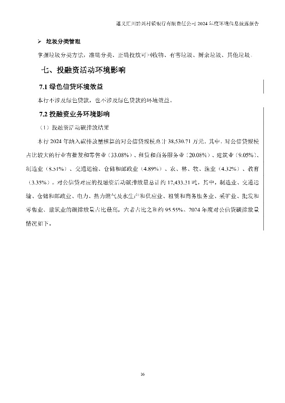
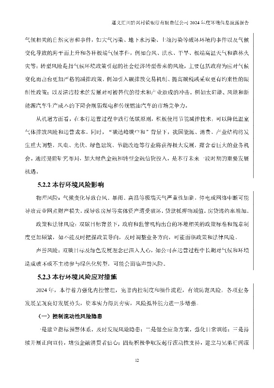
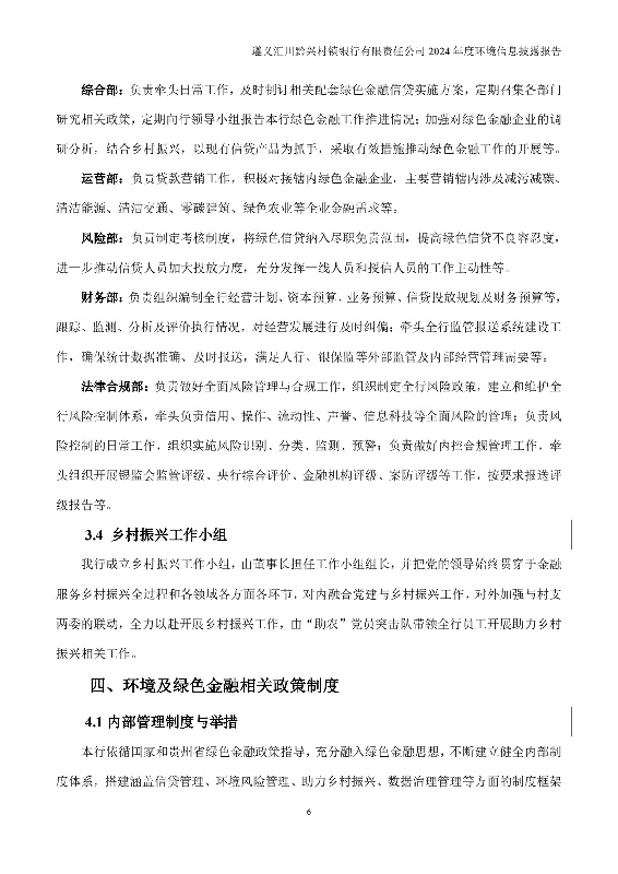
设为主页
联系我们
加入收藏
搜 索
2015年3月29日
首页
银行简介
新闻中心
机构网点
普惠金融专栏
诚征英才
公告信息
存款保险
信息披露
银行简介
企业文化
服务宗旨
我行战略
我行架构
信息披露
主页
>
银行简介
>
信息披露
>
信息披露
汇川黔兴村镇银行2024年度环境信息披露报告